Abstract
We assessed whether perceived discrimination predicted changes in psychological distress and substance use over time and whether psychological distress and substance use predicted change in perceived discrimination over time. We also assessed whether associations between these constructs varied by gender. Our sample included 607 Black emerging adults (53% female) followed for four years. Participants reported the frequency with which they had experienced racial hassles during the past year, symptoms of anxiety and depression during the past week, and cigarette and alcohol use during the past 30 days. We estimated a series of latent growth models to test our study hypotheses. We found that the intercept of perceived discrimination predicted the linear slopes of anxiety symptoms, depressive symptoms, and alcohol use. We did not find any associations between the intercept factors of our mental health or substance use variables and the perceived discrimination linear slope factor. We found limited differences across paths by gender. Our findings suggest a temporal ordering in the associations among perceived racial discrimination, psychological distress, and alcohol use over time among emerging adults. Further, our findings suggest that perceived racial discrimination may be similarly harmful among men and women.
Introduction
Using cross-sectional and prospective study designs, researchers have found that perceived racial discrimination may contribute to psychological distress (Paradies, 2006; Seaton, Caldwell, Sellers, & Jackson, 2010; Sellers, Caldwell, Schmeelk-Cone, & Zimmerman, 2003; Watkins, Hudson, Caldwell, Seifert, & Jackson, 2011) and substance use (Bennett, Wolin, Robinson, Fowler, & Edwards, 2005; Borrell et al., 2010; Borrell, Jacobs, Williams, Pletcher, Houston, & Kiefe, 2007; Brody, Kogan, & Chen, 2012; Guthrie, Young, Williams, Boyd, & Kintner, 2002; Kwate, Valdimarsdottir, Guevarra, & Bovbjerg, 2003; Landrine & Klonoff, 2000; Martin, Tuch, & Roman, 2003; Paradies, 2006; Purnell et al., 2012; Terrell, Miller, Foster, & Watkin, 2006) among Black Americans. Studies employing national data sets have documented associations between perceived discrimination and mental health that are comparable to associations between major life events (e.g., death of a loved one, job loss) and mental health (Kessler, Mickelson, & Williams, 1999). In addition, Black Americans report greater experiences of discrimination relative to other racial/ethnic groups and associations between major discriminatory experiences and mental health are stronger among Black Americans relative to other racial/ethnic groups (Kessler et al., 1999). Explanations of these associations have relied on the conceptualization of perceived racial discrimination as a socially-derived stressor that leads to both negative mental health outcomes and engagement in substance use and other health risk behaviors as a coping response (Clark, Anderson, Clark, & Williams, 1999). Some have argued that perceived racial discrimination may be a particularly noxious stressor as it not only contributes to feelings of hurt, anger, and frustration (Barksdale, Farrug, & Harkness, 2009), but also may threaten aspects of one’s identity (Brody et al., 2006).
Perceived racial discrimination may occur with greater frequency and have especially damaging consequences during the period of emerging adulthood. As young people graduate from high school and begin to seek out jobs, continued education, or training programs, they have increased opportunities for exposure to racial discrimination (Pearlin, Schieman, Fazio, & Meersman, 2005). Young Black Americans may begin to experience not being hired for jobs that they are qualified for or not being accepted into colleges or training programs despite meeting the program requirements. In fact, a number of well-designed experiments have documented discriminatory hiring practices such as a preference for hiring a White applicant with a criminal record over a Black applicant with a comparable resume and a clean record (Pager, 2003) and a 50% greater likelihood of receiving a callback for a white-collar job among applicants possessing distinctively White names (e.g., Emily, Alison, Greg, Brad) in comparison to applicants with distinctively Black names (e.g., Aisha, Latisha, Darnell, Jamal), despite identical resumes (Bertrand & Mullainathan, 2004). Notably, emerging adulthood is a period when young people begin to interact more independently with the world and do not benefit from the same levels of parental involvement as were present during their school-aged years (Arnett, 2000). As Black emerging adults negotiate independent living, working, and recreational activities in adult settings, they may be increasingly likely to experience discrimination from others.
Emerging adulthood has been described as a time of increased stress due to the numerous transitions that young people are balancing simultaneously (Arnett, 2000). The combination of increased stress, more autonomy, and less responsibility (in comparison to other life stages) may explain why rates of mood disorders remain elevated (a continuation from late adolescence), particularly among women (Hankin & Abramson, 2001), and substance use disorders peak during this life stage (Masten, Faden, Zucker, & Spear, 2008). Studies have found that Black Americans are at greater risk of initiating substance use during emerging adulthood than in early adolescence (Doherty, Green, Reisinger, & Ensminger, 2008; Gil, Vega, & Turner, 2002) and that while rates of substance use are lower among Blacks than Whites in adolescence (Johnston, O’Malley, Bachman, & Schulenberg, 2010), their rates are more similar in adulthood (French, Finkbiner, & Duhamel, 2002; Merline, O’Malley, Schulenberg, Bachman, & Johnston, 2004). Among Black emerging adults, experiences with perceived discrimination may be an additional stressor they face. Discriminatory experiences during this vulnerable time may be exceptionally harmful as they may exacerbate risk and increase the probability of negative consequence such as psychological distress or substance use across the transition to adulthood.
Though much of the research exploring associations between perceived discrimination and psychosocial outcomes has focused on the potential of discrimination to negatively affect health-related outcomes, some researchers have posited that increased psychological distress (Phinney, Madden, & Santos, 1998), health problems (Gee & Walsemann, 2009), or substance use (Brody et al., 2012) may contribute to greater perceptions of discrimination. This argument is based on the notion that individuals with mental, physical, or substance-related problems may be more sensitive to their interactions with others and thus, more likely to perceive discriminatory treatment or they may be more likely to be mistreated, in general, and may consequently attribute mistreatment to racial bias (Gee & Walsemann, 2009).
In the current study, we aimed to build on previous research demonstrating links between perceived discrimination and psychological distress and substance use in several ways. First, we explored pathways from experiences of perceived discrimination in emerging adulthood to changes in psychological distress and substance use across the transition to adulthood. This approach allowed for the evaluation of potential negative effects of perceived discrimination over time. Second, we simultaneously assessed a model of reverse causation where psychological distress and substance use during emerging adulthood predicted change in perceived discrimination across the transition to adulthood. The combination of these approaches allowed us to better estimate directions of influence among these constructs over time. Lastly, we evaluated potential gender differences in associations between these constructs over time.
Consistent with the conceptualization of racial discrimination as a socially-derived stressor (Clark et al., 1999), we hypothesized that more experiences of perceived discrimination in emerging adulthood would predict more psychological distress and substance use across the transition to adulthood. We did not expect that psychological distress or substance use in emerging adulthood would be prospectively associated with reports of perceived discrimination. Despite reports of contemporaneous associations between psychological distress and perceived discrimination (Phinney et al., 1998), researchers have not found prospective associations between psychological health (Brown et al., 2000) or substance use (Brody et al., 2012) and subsequent perceived discrimination. Finally, we hypothesized that perceived discrimination may influence differentially study outcomes by gender. In light of findings that women may be more likely than men to respond to stressful life events in ways that promote internalizing symptoms (e.g., ruminative coping; Nolen-Hoeksema, Larson, & Grayson, 1999), we expected that associations between perceived discrimination and psychological distress (i.e., symptoms of anxiety and depression) would be stronger among female in comparison to male participants. Recent studies exploring gender differences in associations between perceived discrimination and adolescent cigarette use have found these associations only among male participants (Brody et al., 2012; Wiehe, Aalsma, Liu, & Fortenberry, 2010). This may reflect differences in how men cope with perceived discrimination. Rather than ruminate or internalize these stressful experiences, men may turn to substances such as cigarettes as a coping strategy. Based on these previously documented gender differences, we expected that the link between perceived discrimination and substance use (i.e., cigarette and alcohol use) would be stronger among male in comparison to female participants.
Methods
Participants included 607 Black emerging adults (53% female). The current study includes data taken from waves 5–8 (2000–2003) of a longitudinal study on factors contributing to high school dropout. The original sample included 850 ninth-graders (681 of these participants self-identified as Black or African American) from the four main public high schools in an urban, Midwestern city (92% response rate). In order to be included in the larger longitudinal study, participants had to have an eighth-grade GPA at or below 3.0 and could not have been diagnosed with an emotional or developmental disability. Questions about perceived discrimination were added to the survey in wave 5 and Black/African American participants who participated in at least one wave of data collection during waves 5–8 were included in the current study. During wave 5, participants were on average 20.06 years old (SD = .66). Data were collected annually in the spring across waves 5–8.
Procedure
Trained interviewers conducted annual interviews with participants across waves 5–8 in participants’ homes or in community settings. Attempts were made to match interviewers and participants based on race and gender. Following the administration of structured interviews, participants were asked to complete a paper-and-pencil questionnaire that included questions about sensitive topics such as participants’ substance use and experiences of racial discrimination. Study protocols were approved by the university institutional review board.
Measures
Perceived Racial Discrimination: Twenty items were used to assess participants’ experiences with perceived racial discrimination (Harrell, 1997) across waves 5–8. Participants reported on the frequency with which they had experienced racial hassles during the past 12 months on a Likert scale ranging from 0 (never happened to me) to 5 (once a week or more). Sample items from this measure include “being accused of something or treated suspiciously because of your race,” and “not being hired for a job because of your race.” At each wave, these 20 items were averaged to yield a mean frequency of discrimination score. Cronbach’s alphas for these items ranged from .94 to .95 across the four study waves.
Symptoms of Anxiety and Depression
The Brief Symptom Inventory (Derogatis & Spencer, 1982) was used to measure symptoms of anxiety and depression. Six items assessed the frequency with which participants had felt uncomfortable during the past week due to anxiety symptoms such as “nervousness or shakiness inside” and “feeling tense or keyed up.” An additional six items assessed the frequency with which participants had felt uncomfortable during the past week due to depressive symptoms such as “feeling blue (or sad)” and “feelings of worthlessness.” Response options ranged from 1 (not at all) to 5 (extremely). At each wave, we created a mean variable for each subscale. Across the four study waves, Cronbach’s alphas for the anxiety symptom items ranged from .82 to .84 and from .83 to .84 for the depressive symptom items.
Cigarette and Alcohol Use
Participants were asked to report their frequency of cigarette and alcohol use during the past 30 days. Response choices ranged from 1 (0 times) to 7 (40 or more times) for alcohol use and from 1 (not at all) to 7 (two packs or more per day) for cigarette use.
Demographics
Participants self-reported their gender and race/ethnicity. Specifically, they were asked: “How do you describe yourself? Are you…Black or African American, White or Caucasian, Mixed African American and White, or Other?” In the current study, we only included participants who self-identified as Black or African American. Family socioeconomic status (SES) was assessed based on the highest occupational prestige score of either of the participants’ parents (Nakao & Treas, 1990). During wave 5, participants reported the highest grade they had completed (1 = tenth grade, 8 = 3 years of college). We used the expectation-maximization algorithm to generate imputed values for participants with missing data on the family SES or highest grade completed variables.
Data Analytic Strategy
After assessing the distribution and correlations of main study variables, we proceeded to estimate a series of latent growth models using Mplus 7 software (Muthen & Muthen, 2012). We used the full information maximum likelihood estimator to include participants with data at any of the study waves (Bollen & Curran, 2006). After calculating the mean and variance of the study intercepts and slopes, we identified the growth term (e.g., linear, quadratic) that best fit the data. Because we set all intercept factor loadings to 1, the mean of the intercept represents the average value for the sample at wave 5. The mean of the slope represents the average change across waves 5–8 for the sample. We conducted χ2 difference tests to compare the linear slope factor (where factor loadings were set to 0, 1, 2, and 3 for waves 5, 6, 7, and 8, respectively) to non-linear (e.g., quadratic) growth factors. We elected to retain the more parsimonious linear slope model unless the χ2 difference test indicated a better fitting growth factor model at p < .05. Following these analyses, we tested our full model which included pathways from the intercept of perceived discrimination to the growth terms of anxiety symptoms, depressive symptoms, cigarette use, and alcohol use, as well as pathways from the intercepts of anxiety symptoms, depressive symptoms, cigarette use, and alcohol use to the perceived discrimination growth term. The full model also included pathways from gender, family SES, and highest grade completed at wave 5 (exogenous covariates) to all intercept and slope factors. Further, the full model included correlations across all exogenous variables, intercepts, corresponding intercept and slope factors (e.g., anxiety symptoms intercept and anxiety symptoms slope), and disturbances of slope factors. Lastly, we tested our model to see if it fit male and female participants equally well and to assess potential differences in pathways by gender. Model fit was evaluated based on the following statistics: χ2, comparative fit index (CFI), Tucker-Lewis index (TLI), and root mean square error of approximation (RMSEA). To assess whether the model held equally well for female and male participants, we fit the covariance matrices of both groups simultaneously to the same model and constrained the paths and covariances of the two groups to be equal. We then released equality constraints on the paths one at a time and assessed for statistically significant improvements in the χ2 statistic (a χ2 reduction greater than 3.8 for the loss of 1 degree of freedom is significant at p < .05). We repeated this process for each path independently such that order of comparisons was not related to the results. If freeing a path constraint yielded greater model fit, this was indicative of differences in associations of latent factors by gender.
Results
Descriptive and Correlational Findings: Means and standard deviations for study variables across waves 5–8 are included in Table 1 (wave 5 means and standard deviations for each item in the perceived discrimination measure are available in Table 1a. in the online supplement). Most frequently endorsed items on the perceived discrimination measure include “being stared at by strangers because of your race,” “being observed or followed while in public places because of your race,” and “being treated rudely or disrespectfully because of your race.” Table 2 displays correlations among perceived discrimination and anxiety symptoms, depressive symptoms, cigarette use, and alcohol use across the four study waves. All key study variables demonstrated acceptable skewness (< 1.9) and kurtosis (< 4).
Table 1
Ranges, Means, and Standard Deviations of Study Variables; Longitudinal Data Collected from 2000–2003.
Range | Wave 5 M
( SD ) | Wave 6 M
( SD ) | Wave 7 M
( SD ) | Wave 8 M
( SD ) | |
Family SES | 29.28 – 64.38 | 39.81 (10.48) | |||
Highest grade completed | 1 – 8 | 4.57 (1.68) | |||
Age | 20.06 (.65) | 20.99 (.64) | 22.07 (.67) | 23.06 (.68) | |
Perceived racial discrimination | 0 – 5 | 0.79 (.85) | 0.71 (.82) | 0.72 (.82) | 0.75 (.84) |
Symptoms of anxiety | 1 – 5 | 1.58 (.61) | 1.60 (.65) | 1.67 (.63) | 1.60 (.60) |
Symptoms of depression | 1 – 5 | 1.75 (.71) | 1.67 (.69) | 1.73 (.70) | 1.72 (.72) |
Cigarette use | 1 – 7 | 1.75 (1.27) | 1.82 (1.39) | 1.87 (1.33) | 1.97 (1.51) |
Alcohol use | 1 – 7 | 1.90 (1.31) | 2.04 (1.45) | 2.20 (1.54) | 2.20 (1.57) |
Open in a separate window
Table 2
Correlations between Perceived Discrimination and Mental Health and Substance Use across Four Years.
Variable | Perceived Discrimination wave 5 | Perceived Discrimination wave 6 | Perceived Discrimination wave 7 | Perceived Discrimination wave 8 |
Anxiety symptoms wave 5 | .29 * | .27 * | .19 * | .13 * |
Depressive symptoms wave 5 | .29 * | .26 * | .09 | .07 |
Cigarette use wave 5 | .07 | .01 | .03 | .01 |
Alcohol use wave 5 | .23 * | .07 | .07 | .12 * |
Anxiety symptoms wave 6 | .18 * | .28 * | .23 * | .23 * |
Depressive symptoms wave 6 | .20 * | .27 * | .19 * | .16 * |
Cigarette use wave 6 | -.02 | .05 | .03 | -.01 |
Alcohol use wave 6 | .19 * | .21 * | .17 * | .17 * |
Anxiety symptoms wave 7 | .26 * | .30 * | .22 * | .15 * |
Depressive symptoms wave 7 | .18 * | .25 * | .19 * | .12 * |
Cigarette use wave 7 | -.01 | .05 | .07 | .04 |
Alcohol use wave 7 | .22 * | .18 * | .12 * | .15 * |
Anxiety symptoms wave 8 | .17 * | .22 * | .29 * | .27 * |
Depressive symptoms wave 8 | .23 * | .18 * | .22 * | .16 * |
Cigarette use wave 8 | .02 | .11 * | .12 * | -.01 |
Alcohol use wave 8 | .21 * | .15 * | .15 * | .14 * |
Open in a separate window*p < .05
Univariate Growth Trajectories
The model with the linear slope factor was the most parsimonious choice for all study variables (i.e., perceived discrimination, anxiety symptoms, depressive symptoms, cigarette use, and alcohol use). Each linear slope model achieved acceptable fit, with CFIs and TLIs greater than .94 and RMSEAs below .06 (see Table 3). Though not all linear slope terms were significant, the variances of all intercept and slope terms were significant. This suggests that there were not average patterns of growth for the sample because growth may have been occurring in opposite directions (cross-effects) among groups of study participants (i.e., some participants may have demonstrated an increase over time while others demonstrated a decrease over time).
Table 3
Univariate Growth Curve Models.
Intercept | Variance of intercept | Slope | Variance of slope | Model fit indices | |
Perceived racial discrimination | .79 * | .32 * | -.03 | .11 * | χ 2
(5) = 14.2 * , CFI = .95, TLI = .94, RMSEA = .05 |
Symptoms of anxiety | 1.58 * | .21 * | .02 | .08 * | χ 2
(5) = 9.8, CFI = .98, TLI = .98, RMSEA = .04 |
Symptoms of depression | 1.75 * | .27 * | -.02 | .10 * | χ 2
(5) = 7.5, CFI = .99, TLI = .99, RMSEA = .04 |
Cigarette use | 1.75 * | 1.20 * | .05 * | .15 * | χ 2
(5) = 1.2, CFI = 1.00, TLI = 1.00, RMSEA = .01 |
Alcohol use | 1.90 * | 1.17 * | .10 * | .19 * | χ 2
(5) = 8.6, CFI = .99, TLI = .99, RMSEA = .04 |
*p < .05
Perceived Discrimination, Mental Health, and Substance Use
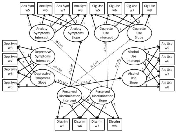
Our full model examining potential influences of the perceived discrimination intercept factor on the linear slope factors of anxiety symptoms, depressive symptoms, cigarette use, and alcohol use (our primary hypothesis) and potential influences of the intercept factor of each mental health and substance use variable on the linear slope factor of perceived discrimination (testing reverse causation) achieved acceptable fit [χ2 (187) = 527.24; CFI = .96, TLI = .95, RMSEA = .05 (95% CI = .05, .06). As can be seen in Figure 1, we found that the intercept of perceived discrimination predicted the linear slopes of anxiety symptoms, depressive symptoms, and alcohol use. The intercept of perceived discrimination was not associated with the linear slope of cigarette use. We did not find any associations between the intercept factors of our mental health or substance use variables and the perceived discrimination linear slope factor. We also found significant associations between study covariates and our latent intercept and growth factors (see Table 4 in online supplement). We found that being male was associated with greater perceived discrimination at wave 5 (B = .16, SE = .07, p < .05), fewer symptoms of anxiety (B = −.15, SE = .06, p < .05) and depressive (B = −.18, SE = .05, p < .05) symptoms at wave 5, and more alcohol use at wave 5 (B = .19, SE = .05, p < .05). Higher family SES was associated with fewer symptoms of anxiety (B = −.10, SE = .04, p < .05) and depressive symptoms (B = −.13, SE = .05, p < .05) at wave 5. Participants’ educational attainment (highest grade completed) predicted fewer symptoms of anxiety (B = −.14, SE = .05, p < .05) and depressive symptoms (B = −.14, SE = .05, p < .05) at wave 5, less cigarette (B = −.39, SE = .05, p < .05) and alcohol (B = −.14, SE = .05, p < .05) use at wave 5, and greater growth in alcohol use over time (B = .19, SE = .07, p < .05).

Figure 1
Parallel process latent growth model of perceived discrimination and mental health and substance use. Note. Model includes standardized coefficients and standard errors in parentheses. Not shown in the figure include paths from gender, family SES, and highest grade completed at wave 5 to all intercept and slope factors. In addition, correlations among exogenous variables, intercepts, corresponding intercept and slope factors, and disturbances of slope factors are not included in the figure but are reported in Table 4 (online supplement). Solid lines represent significant paths and dashed lines represent non-significant paths. *p < .05
Gender Differences in Pathways
Our two-group invariance model achieved adequate fit [χ2 (418) = 1018.69; CFI = .94, TLI = .93, RMSEA = .05 (95% CI = .04, .06)] suggesting that our model was applicable to women and men. After relaxing one path at a time, we only discovered one freed path that led to a significant reduction in the χ2 value [Δ χ2 (1) = 5.67, p < .05], and that was the path from the perceived discrimination intercept factor to the anxiety symptoms slope factor. Examination of the freed paths indicated that the association between these factors was stronger for female participants (B = .44, SE = .14, p < .05) than for male participants (B = .25, SE = .11, p < .05).
Discussion
Results of our study suggest that perceived racial discrimination in emerging adulthood contributes to escalations in anxiety symptoms, depressive symptoms and alcohol use across the transition to adulthood among Black men and women. Other than a stronger potential effect of perceived discrimination on growth in anxiety symptoms, we found comparable associations among these factors across gender. Notably, we did not find any evidence that psychological distress or substance use in emerging adulthood influenced change in perceived discrimination across the transition to adulthood. On the whole, these findings provide an extension of previous research findings that have documented prospective associations between perceived racial discrimination and psychological distress and substance use while failing to find support for reverse causation models where psychological distress or substance use predict perceived discrimination (Brown et al., 2000; Fuller-Rowell et al., 2012). Our study adds to this body of research by examining the potential of perceived racial discrimination in emerging adulthood to predict change in psychological distress and substance use over time during the transition to adulthood.
Our findings are consistent with the conceptualization of emerging adulthood as a sensitive period (Gee, Walsemann, & Brondolo, 2012), wherein experiences of perceived discrimination during this developmental stage may have particular consequence for emerging adults’ psychosocial trajectories. Emerging adulthood may be a sensitive period due to heightened stress associated with life stage transitions which may make emerging adults more vulnerable to negative outcomes (e.g., psychological distress, alcohol use) resulting from stressful experiences such as perceived discrimination. In addition, it may be that experiencing discrimination as young people are preparing to enter the adult world sets in motion a series of negative sequelae that further contribute to increased psychological distress and alcohol use over time. Hiring, employment, and housing discrimination, for example, are likely to directly shape life course trajectories among emerging adults. Being unemployed, underemployed, or being denied opportunities to extend one’s education or training following high school all contribute to lower earnings and increased risk of experiencing poverty and the additional chronic stressors associated with poverty across the life course. Further, facing discrimination in the housing market may force Black emerging adults to rent or buy homes in neighborhoods with fewer social and economic resources (Wilson, 2009). Thus, discriminatory experiences during this developmental period may limit access to opportunities and resources, leading to increased negative outcomes over time.
Although we posited gender differences in associations between perceived discrimination and psychosocial outcomes, our analyses suggested comparable associations across male and female participants for most study outcomes. Notably, we found associations between perceived discrimination and growth in internalizing symptoms among male and female participants, though we did find stronger associations between perceived discrimination and anxiety symptoms among female in comparison to male participants. Together these findings suggest that potential effects of perceived discrimination on psychological distress are robust and are not just of concern among female emerging adults (Brody et al., 2006; Gaylord-Harden & Cunningham, 2009); yet, female emerging adults may be at heightened risk of developing symptoms of anxiety in response to perceived discrimination or in response to ensuing negative events that result from discriminatory experiences. This elevated risk may reflect gender differences in coping responses to stressful life events; however, given that we did not find gender differences in associations between perceived discrimination and depressive symptoms over time, it is clear that more research is needed to better understand how gender may or may not moderate associations between perceived discrimination and internalizing symptoms during emerging adulthood.
Gender differences did not emerge in associations between perceived discrimination and change in alcohol use over time. Previous research findings noting gender differences in associations between perceived racial discrimination and substance use have employed adolescent samples (Brodish et al., 2011; Wiehe et al., 2010). It is plausible that the absence of gender differences in the current study is attributable to age differences between our sample and the adolescent samples of the other studies. Gender roles may be more salient during adolescence and consequently may exert more of an influence on coping responses during adolescence in comparison to emerging adulthood (Brodish et al., 2011). Additionally, alcohol use becomes increasingly normative during the emerging adulthood period (Arnett, 2000) which may cause men and women to be equally susceptible to its use as a coping strategy during this life stage.
We did not find an association between perceived racial discrimination and change in cigarette use across the transition to adulthood. Others have found that the association between discrimination and smoking may be mediated by psychological distress (Purnell et al., 2012). Our analyses were not designed to test this mediational hypothesis which may explain the absence of direct effects from perceived discrimination to cigarette use in our model. Moreover, Wiehe et al. (2010) found that context may moderate the association between perceived racial discrimination and smoking. Specifically, they found associations between perceived discrimination and cigarette use only in certain contexts of discriminatory treatment (e.g., shops, by police). In the current study, we did not assess the context wherein the perceived discrimination took place and thus, may have been unable to identify these more nuanced associations.
Limitations & Strengths
Several limitations of this study should be noted. First, the current study only focused on perceived discrimination at the individual level and thus, may underestimate the true effects of discrimination across multiple levels (e.g., institutional) on Black emerging adults’ psychosocial outcomes (Gee, 2002; Shavers, Klein, & Fagan, 2012). Second, our data are all self-reported by participants, introducing the possibility of recall bias and shared method variance. Nevertheless, our longitudinal study design and analytic testing of a reverse causation model reduced the threats posed by these issues to the validity of our study findings. Third, our measure of perceived discrimination may have captured only a limited set of participants’ experiences with perceived racial discrimination. Researchers have noted discrepancies between quantitative and qualitative assessments of perceived racial discrimination. Berkel et al. (2009), for example, found that participants in their study reported more experiences of discriminatory treatment in qualitative interviews in comparison to quantitative measures of perceived discrimination (similar to the measure used in the current study). Therefore, our measure may have failed to fully capture participants’ experiences with perceived discrimination. Continued development of advanced methodologies for accurately assessing Black individuals’ experiences of discrimination are sorely needed (Krieger, 2012).
An additional limitation of this study includes the measurement of race and ethnicity. Specifically, race and ethnicity were collapsed into one response option (i.e., Black or African American). This approach to measuring participants’ race and ethnicity precluded us from being able to explore potential differences in associations among study variables as a function of ethnicity (e.g., African American, African, Afro-Caribbean) or generation status. Further, this study did not account for other relevant variables such as family history of mental illness or substance use that may predict mental health or substance use trajectories in emerging adulthood. This study also did not examine patterns of first-time substance use that may be associated with discriminatory experiences in emerging adulthood. Future research that includes family history variables and models whether perceived discrimination may contribute to first-time use of substances among individuals without a history of prior use (e.g., survival analysis) may further add to our understanding of the associations between perceived discrimination and psychosocial outcomes among Black emerging adults. Finally, caution should be applied when attempting to generalize the results of this study to other populations of Black emerging adults. Participants in the current study were originally identified for study participation based on eighth grade GPAs at or below 3.0. It is worth noting, however, that by the twelfth grade, participants’ GPAs were more normally distributed (Zimmerman, Caldwell, & Bernat, 2002), and the overwhelming majority of participants graduated high school.
In addition to the above noted limitations, our study also possessed a number of strengths. In particular, the examination of longitudinal associations (with multiple assessments over a period of 5 years) between perceived discrimination, psychological distress, and substance use extends previous research that has examined these associations at the same time point or across much briefer periods of time (e.g., 2 years). We also included a rigorous evaluation of potential reverse causality and tested these associations with a fairly large sample of working-class, Black emerging adults (a population receiving less attention in research related to perceived discrimination and psychological distress). Furthermore, we examined the possibility that these longitudinal associations may vary by gender.
Conclusions
Findings of the current study suggest that perceived racial discrimination in emerging adulthood may contribute to escalating psychological distress and alcohol use over time. These findings build on previous work pointing to perceived racial discrimination as a significant public health concern. In addition to a need for continued research that promotes a greater understanding of the mechanisms through which perceived discrimination may influence mental and physical health outcomes, there is a fundamental need for research efforts aimed at promoting our understanding of strategies for disrupting and preventing discrimination.